华瑞银行1.95亿元股份拍卖,二股东凯泉泵业竞得6.5%股权,与大股东均瑶持股差距缩小
2024/09/23 | 作者 实习生 姜思羽
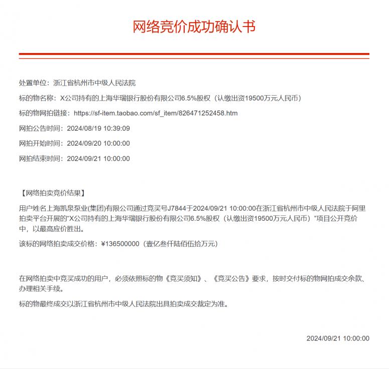
9月21日据阿里司法拍卖平台显示,浙江省杭州市中级人民法院对某公司持有的上海华瑞银行1.95亿元的股份(股权占比6.5%)进行的公开拍卖,现已结束。
根据竞价结果确认书,上海凯泉泵业(集团)有限公司通过竞买号J7844于2024年9月21日在浙江省杭州市中级人民法院于阿里拍卖平台开展的“X公司持有的上海华瑞银行股份有限公司6.5%股权(认缴出资19500万元人民币)”项目公开竞价中,以最高应价胜出。此次拍卖仅有凯泉泵业一名竞买者,其以协议价的七成起拍价1.365亿元竞得上海华瑞银行股份有限公司的6.5%股份,以28.55%的持股比例一跃成为华瑞银行的第二大股东。
据了解,此次被拍卖股份持有方上海建之桥于2018年6月14日由华瑞银行创立股东之一、上海建桥(集团)有限公司存续而来。因此,在此拍卖后该公司不再持有华瑞银行的股份,股份结构再次发生变化。
据2023年年度报告披露,华瑞银行的股东持股比例情况发生较大变化,发起股东不断退场。除第一大股东上海均瑶有限公司及其子公司持股30%不变之外。成立之初的第二大股东上海美特斯邦威持股目前已减持至4.9%。第二大股东凯泉泵业的持股比例通过本次竞价拍卖从22.05%提高到28.55%。